太阳成tyc122cc(中国)集团
欢迎访问太阳成tyc122cc网站!
首页
关于我们
太阳成tyc122cc简介
发展历程
领导团队
机构设置
党建工作
工作动态
党员发展工作
主题教育
教学科研
工作动态
教学管理
科研成果
实习实训
员工工作
工作动态
团学活动
员工管理
人才招聘
招生宣传
就业与创业
毕业生风采
校企合作
组织实施
校内基地
校外基地
专业建设
专业介绍
工作动态
团队建设
团队概况
教师风采
集团首页
当前位置:
首页
>>
人才招聘
>>
就业与创业
>> 正文
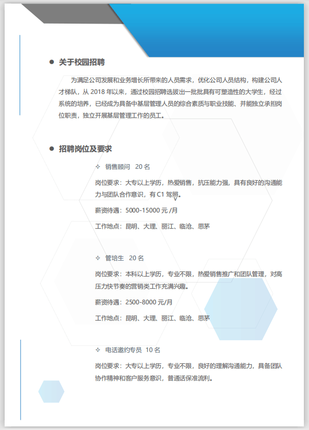
2021-1 云南中机汽车集团招聘简章
发布者:
[发表时间]:2021年03月18日 10:37
[来源]:
[浏览次数]: